Dengan demikian pada benda yang melakukan gerak. Gaya tarik F yang dikerjakan pada benda padat dapat dinyatakan dengan persamaan sebagai berikutDan hukum Hooke sebagai berikut F k x.
Pada logam kisi lattice atom berubah bentuk dan ukurannya saat gaya dipraktekkan energi ditambahkan pada sistem.

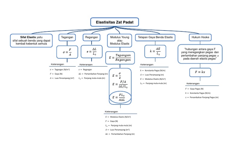
Tetapan gaya pada benda elastis. Pada lampu pijar tertulis 100w 220v di hubungkan dengan sumber tegangan 110v. Bila pada modulus young bentuk dan ukuran tidak mempengaruhi maka pada Tetapan Gaya hal tersebut mempengaruhi. Praktis Belajar Fisika 2 Kelas 11 Aip Sripudin Dede Rustiawan K Adit Suganda.
Gaya yang diberikan kepada benda dinamakan gaya luar sedangkan gaya reaksi oleh molekul-molekul dinamakan gaya dalam. Dari persamaan di atas besarnya gaya yang bekerja pada benda dapat ditulis sebagai berikut. Dengan demikian pada benda.
Fisika - Laporan Tetap Percobaan Elastisitas Gaya Pegas. Tegangan memiliki rumus yaitu. Karena tetapan gaya dirumuskan sebagai berikut.
Hukum Tetapan Gaya Tetapan gaya atau Tetapan elastis adalah ketetapan elastisitas bagi sebuah benda. Sedangkan ketika gaya dihilangkan kisi-kisi. Keelastisan setiap benda berbeda-beda.
Kebanyakan benda adalah elastis sampai ke suatu besar gaya tertentu dinamakan batas elastis. Fisika - Laporan Tetap Percobaan Elastisitas Gaya Pegas. 1 Tetapan Gaya Pada Benda Elastis Dari pembahasan sebelumnya diketahui bahwa from ACCOUNTING 121 at University of the Fraser Valley.
Pada logam kisi lattice atom berubah ukuran serta bentuknya ketika kerja diaplikasikan energi ditambahkan pada sistem. Contoh benda elastis adalah bulu. Sedangkan Batas Elastis adalah keadaan dimana sebuah benda tidak bisa kembali lagi ke bentuk semula karena gaya yang diberikan ke benda tersebut terlalu besar.
Akibat gaya pemulih tersebut benda akan melakukan gerak harmonik sederhana. Rumus tetapan gaya benda elastis. Bahwa besarnya gaya yang bekerja pada suatu benda sebanding dengan pertambahan panjang beda tersebut hal ini berlaku pada benda yang memiliki sifat elastis dapat meerenggang Nah selanjutnya kita langsung aja ke contoh penerapan gaya pegas hukum hooke.
Kelima konstanta elastisitas sudah didiskusikan di atas sehingga seringkali konstanta tersebut dapat dinyatakan dalam bentuk lain di antaranya. Simak di poin selanjutnya ya temen-temen. Gaya yang timbul pada benda elastis untuk menarik kembali benda yang melekat padanya disebut gaya pemulih.
Apabila bahan tersebut elastis maka benda itu akan kembali ke bentuk dan ukuran awalnya ketika gaya yang mengenainya dihilangkan. Dalam seismologi dikenal ada dua macam gelombang badan body wave. Saat gaya ditiadakanseluruh kisi kembali pada keadaan energi asli yang lebih rendah.
Tetapan Gaya pada Benda Elastis Dari pembahasan sebelumnya diketahui bahwa modulus Young dirumuskan sebagai berikut. Gaya yang timbul pada benda elastis untuk menarik kembali benda yang melekat padanya itulah yang disebut gaya pemulih. Rumus tetapan gaya benda elastis.
Dalam fisika untuk perilaku elastis bisa berbeda pada bahan yang berbeda. Tetapan gaya benda elastis dalam hukum Hooke dilambangkan dengan simbol k. Disimbolkan F untuk gaya N A untuk luas penampang m 2 dan σ untuk tegangan Nm 2 atau Pa.
1 Buka kunci jawaban. Jika gaya yang dikerjakan pada benda lebih kecil daripada batas elastisitasnya benda akan kembali ke bentuk semula jika gaya. Regangan dalam elastisitas yaitu pertambahan panjang yang terjadi pada benda karena pengaruh gaya luar per panjang mula-mula benda itu sebelum gaya luar bekerja padanya.
Sesuai dengan namanya Hukum Hooke digagas oleh Robert Hooke yang menyelidiki hubungan antar gaya yang bekerja pada sebuah benda elastis pegas atau lainnya agar benda tersebut bisa kembali ke bentuk awal atau. Tegangan adalah sebuah keadaan dari benda yang mengalami pertambahan panjang ketika sebuah benda diberikan suatu gaya pada salah satu ujungnya sedangkan pada bagian ujung lainnya ditahan. Perlu anda ketahui bahwa tetapan gaya k adalah tetapan umum yang berlaku untuk benda elastik jika diberi gaya yang tidak melampui titik A batas hukum Hooke.
K AE L k tetapan gaya Nm A luas penampang m 2 E Modulus elastis Nm 2 atau Pa. Bagi karet dan polimer lain elastisitas disebabkan dengan peregangan rantai polimer saat gaya dipakai. Jika lampu menyala selama 100 detik energi listrik yang di pakai lampu.
Bulu tidak hanya elastis tetapi juga bisa menjadi plastik jika ditarik dengan kekuatan besar di luar batas elastisnya. Fisika 22082019 1321 Watiak. Contoh Benda yang Memiliki Gaya Pegas.
Gaya pemulih dimiliki oleh setiap benda elastis yang terkena gaya sehingga benda elastis tersebut berubah bentuk. Elastisitas atau elastisitas fisika adalah kemampuan suatu benda untuk kembali ke keadaan semula ketika gaya yang diterapkan pada benda tersebut dihilangkan. Karena regangan adalah perbandingan dari 2 besaran yang sejenis maka regangan hanya seperti koefisien tanpa punya satuan.
Akibat gaya pemulih tersebut benda akan melakukan gerak harmonik sederhana. Konstanta Lame mampu mendeskripsikan kecepatan gelombang seismik melalui suatu material. Ketika gaya luar dihilangkan gaya dalam cenderung untuk mengembalikan bentuk dan ukuran benda ke keadaan semula.
Gaya pemulih dimiliki oleh setiap benda elastis yang terkena gaya sehingga benda elastis tersebut berubah bentuk.
Fisika Ebook Flip Ebook Pages 1 18 Anyflip Anyflip
Induksi Dan Fluks Magnetik Bersama Contoh Soal Dan Jawaban Matematika Magnet Belajar
Elastisitas Hukum Hooke Pengerian Gaya Pemulih Rumus Konstanta Pengganti Susunan Seri Paralel Energi Potensial Pegas Contoh Soal Perhitungan 10
Fisika Kelas 11 Elastisitas Zat Padat Dan Hukum Hooke
Fisika Kelas 11 Elastisitas Zat Padat Dan Hukum Hooke
Rfastudy Charlie Brown Pantone Beri
2 Pada Sebuah Ayunan Ana Descubre Como Resolverlo En Qanda
Gerak Harmonik Sederhana Pada Pegas
Pengaruh Gaya Pada Sifat Elastisitas Ppt Download
Gaya Pegas Dan Elastisitas Bahan
Hukum Henry Rumus Nilai Konstanta Kelarutan Gas Dalam Air Soal Hukum Teknik Lingkungan Matematika
Fisika Kelas 11 Elastisitas Zat Padat Dan Hukum Hooke
Fisika Kelas 11 Elastisitas Zat Padat Dan Hukum Hooke
7 Di Sekitar Kita Banyak Descubre Como Resolverlo En Qanda
Mengenal Prinsip Modulus Young Halaman All Kompas Com

